榴莲视频导航污下载在线观看,榴莲APP官方下载进入网站,榴莲视频污版APP在线下载,榴莲视频黄片版在线免费观看

      

      丹佛斯FC360变频器IMC功能在中天华宇智能智慧仓储应用中的成功实践

      时间:2023-09-01    作者:榴莲视频导航污下载在线观看变频    点击:
      随着工业4.0时代的到来,越来越多的物流企业开始广泛采用先进的自动化设备和技术,以提高仓储效率、降低能耗和减少人工成本,在这个过程中,智慧仓储成为物流行业的主要发展方向。
       
       
      近日,在丹佛斯传动和上海榴莲视频导航污下载在线观看的技术专家支持下,中天科技集团旗下中天华宇智能科技有限公司,在其最新的堆垛高度超过20米的智慧仓储项目中,国内首次通过了丹佛斯FC360变频器IMC功能测试,在成功达到各项高精度控制要求的同时,更大程度的提升了设备工作效率,并实现了成本的大幅降低。
       

       
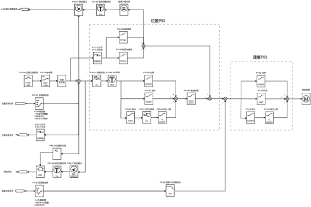
      IMC(Integrated Motor Control,集成电机控制)是丹佛斯推出的一种先进电机控制技术,该功能在FC360变频器上支持SSI绝对值编码器作为位置反馈信号,增量HTL/TTL正余弦信号作为速度反馈。其内置强大的运动控制功能,无需外部进行复杂的编程,通过FC360变频器内部软件算法自动调整电机的位置行程,对电机进行全面监控和智能控制,以极高的性价比,实现高精度、高响应定位、同步控制功能。


       
      本次丹佛斯FC360变频器IMC功能在中天华宇智能智慧仓储中的成功应用,得到了客户的一致肯定,也充分展示了其在智慧仓储领域的优越性和可靠性。随着物流行业的不断发展,榴莲视频导航污下载在线观看有理由相信,榴莲APP官方下载进入网站将在更多的智慧仓储应用中发挥更加重要的作用。
      返回列表
       网站地图